Research


AI in design - Detect generative AI effects in design processes (EEG) 

EEG   Design process   AI   Design cognition
Project Members: Yating Luo, Mingnan Lin, Yuan Yin

How AI Tools Influence Confirmation Bias in Design 

AI   Bias   Design process
Project Members: Qian Sun, Zhaohan Ding, Yuan Yin

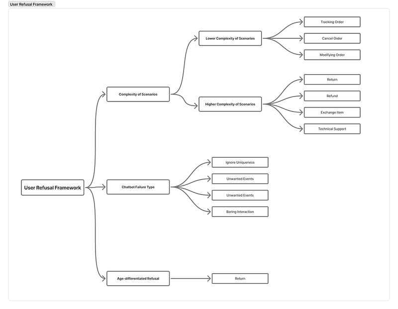
Reject ChatBot: Why and How human reject ChatBot 

ChatBot   E-commerce   UX   
Project Members: Luojia Cao, Zhaohan Ding, Yuan Yin

ADT : A Digital Card-based Toolkit for AI-augmented Design Thinking

AI   Digital card   Design thinking  UX design
Project Members: Varisara Sungprasit, Mingnan Lin, Yuan Yin

Overthrust AI: How AI bring and changes the bias in design 

AI   Bias   Design process
Project Members: Zhaohan Ding, Mohan Sun, Yuan Yin

GenEcho:  Leveraging AI-Driven Role-Play Interactions to Foster Long-Distance Intergenerational Communication  

 AI   UX design   Relationship   Family
Project Members: Xinyi Guo, Mingnan Lin, Yuan Yin

Reduce AI digital divide and ageism on older adults through responsible user interfaces 

Zhaohan Ding (Research Associate)
Yuan Yin (PI)

In progress

Brain-Computer Interaction system to reflect designers satisfaction on AI outcomes in Human-AI co-design

Neuroscience  AI  Design 
Project member: Yinan Chen, Yuan Yin

Time-perception: Influence of AI in time-perception during design task 

AI   Time perception   Design   UX
Project Members: Yiwen Miao, Mingnan Lin, Yuan Yin

Will you trust doctors if you find them use AI to assist diagnoise

Health   AI trust
Project Members: Ruixuan Ge, Zhaohan Ding, Yuan Yin